老挝资讯网laoinfo.net

返回
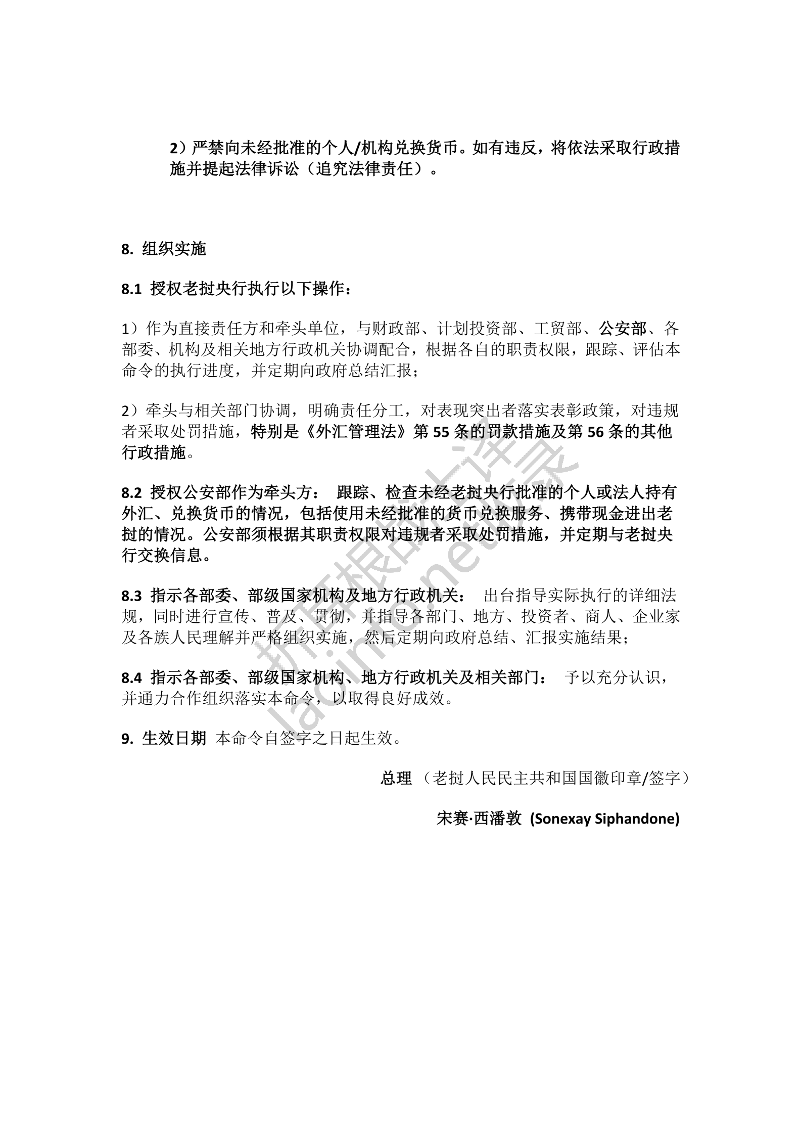
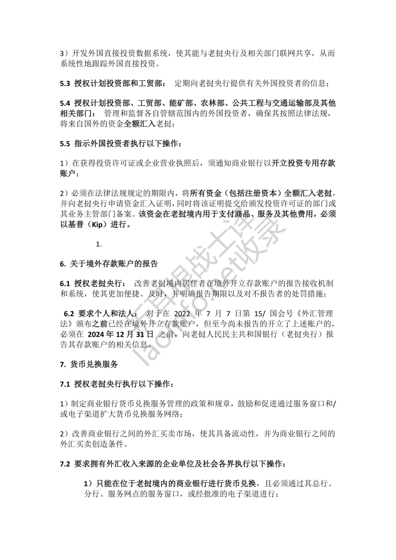
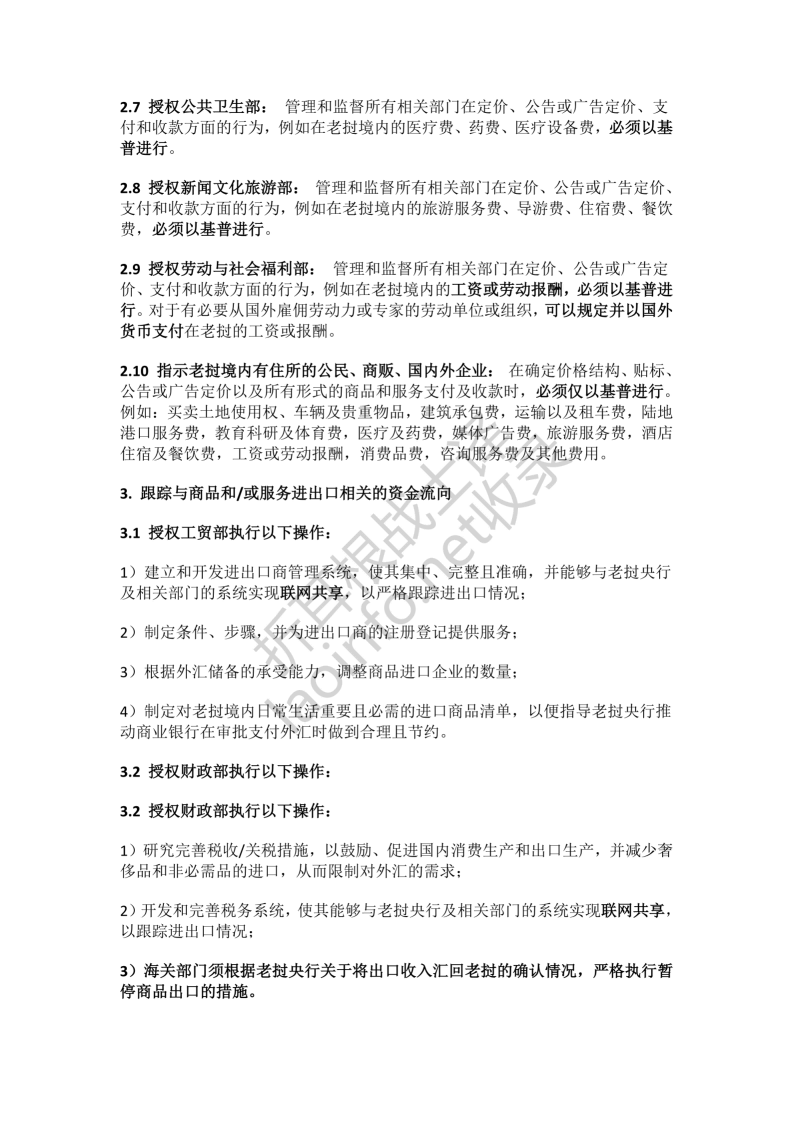
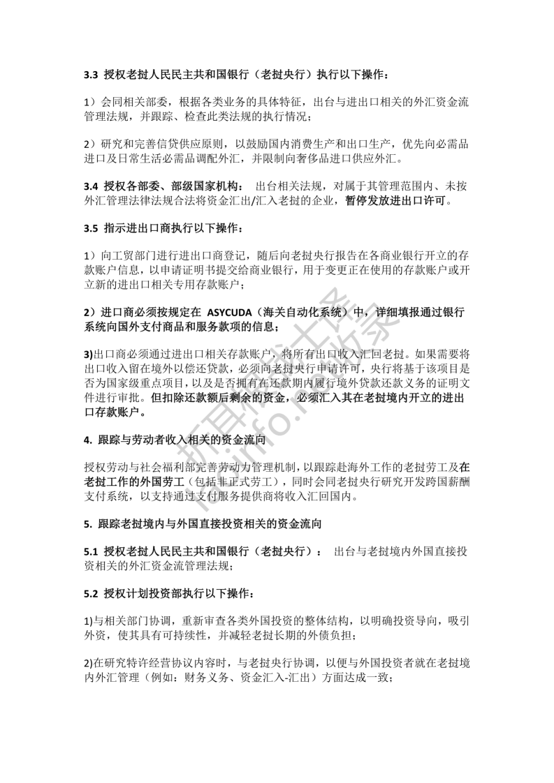
政策法规
老挝央行外汇管制条例中文版

发布时间:2026-03-31 10:53:29

0971fbb3dcda1b3e02e0fef6ab48aebc.pngc3f3974e517eeab5ae76e38a43fa9ee0.png42cd8cf4bcbb854d4ad43cc73df2e436.png11394f83304a8f9d1c33705061bc5e65.pnge2e61a684b8596df31b2974e939cfab5.pngda1902cb6aabfa53dacb8c5932df8c25.png


留言
联系我们
关注公众号
在线留言